Thursday February 2026

হটলাইন

কনটেন্টটি শেষ হাল-নাগাদ করা হয়েছে: সোমবার, ১৯ আগস্ট, ২০১৩ এ ০২:২৬ AM

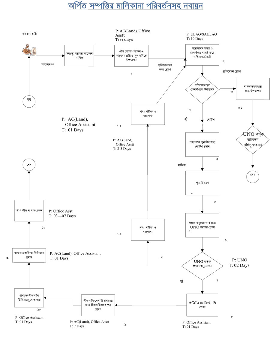
অর্পিত সম্পত্তির মালিকানা পরিবর্তনসহ নবায়ন

কন্টেন্ট: সেবা এবং ধাপ

ফাইল ১

এক্সেসিবিলিটি

স্ক্রিন রিডার ডাউনলোড করুন